
当时该消息一经媒体报道,就登上了热搜,引发网友关注和热议。
大家纷纷猜测李湘到底怎么了?
为何她的账号突然之间会被禁止关注?
翻阅网友的猜测可知,被提名最高的原因是炫富。
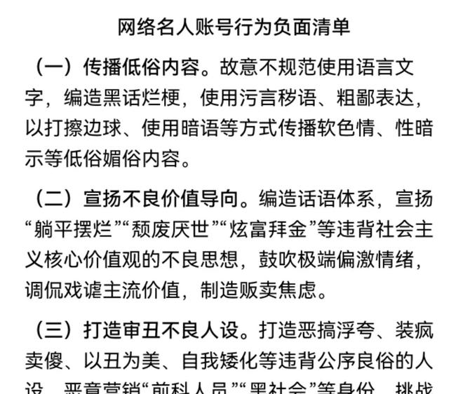
而根据网络名人账号行为负面清单可知,炫富拜金是被相关部门重点整治的行为。

对于大众而言,在他们眼中,李湘除了有主持人、富婆、女强人等标签之外,还有一个炫富的标签。
对于李湘的富有,网友们印象太深刻了。
在读大学时,李湘就开始投资买房,赚了很多钱。
后来她成为湖南电视台的主持人,还拉着何炅一起买房。

何炅谈起此事,对李湘十分佩服,因为他买完房之后限购政策就出来了。
如果他在限购之后再买房,将付出更高的代价。

连王岳伦也曾说过李湘喜欢买房卖房。
当年李湘投资王岳伦拍电影,有媒体报道称李湘卖了房子给王岳伦拍电影。
但王岳伦不赞成这种说法,他说李湘本身喜欢买房卖房,她卖房和支持他拍电影没有啥关系。

除了买房卖房赚钱,李湘做主持人、演电视剧、接代言也赚了不少钱。
离开湖南电视台之后,她又涉足多个领域,赚得盆满钵满。

有钱的李湘在生活上并不低调,她对女儿王诗龄的富养更是人尽皆知。

王诗龄从小便是各种奢侈品加身,生活非常优渥。如今,她还将女儿送到了英国的贵族学校读书,她为了陪伴女儿,也常居英国。

李湘的生活多么富有,除了她日常在社交账号上有意无意的展示,她还曾在多档节目中透露过。
李湘曾和大S一起做了一期访谈节目,在节目中,大S就直言李湘家非常大,有豪华后花园和秋千。

2017年,李湘参加了一档名为《拜托了,冰箱》的节目。在节目中何炅打开了李湘家的冰箱进行展示,可以看到有新西兰空运的牛奶、新鲜三文鱼、鲍鱼燕窝、黑松露、冬虫夏草、大闸蟹等各种高级食材。

在一次直播时,李湘更是透露她家一个月的餐费是7万元,每月零碎开销是60万,一年大概是720万。李湘还说一个月7万块菜钱一点也不多,她说她朋友家都差不多这样,她还特意指出汪涵家也一样。
当时李湘的这番言论也是引发热议,不过后来李湘辟谣说是被人断章取义了。
在李湘辟谣之后,大众信不信就是另外一回事了。
如今李湘出事,大众能够第一个想到的原因便是炫富。
然而李湘始终不回应,她这一不回应,舆论场便越来越失控了。
一开始网友只是猜测她因为炫富出事。
但现在网络上的传言令人震惊,有传言称李湘是因为涉及缅北诈骗才出事的。还有传闻称因为李湘出事,她的女儿王诗龄受牵连,已经休学了。

按道理说传闻越来越离谱,作为传闻的当事人李湘、王诗龄应该回应一下,但她们母女依旧不发声,任由舆论发酵。
最终还是王岳伦忍无可忍了,作为李湘的前夫,王诗龄的父亲,他实在看不下去了。
1月26日傍晚,王岳伦在社交账号上晒出了和李湘、王诗龄的合影,并发文为前妻和女儿辟谣。

他说最近网上谣言满天飞,他说编剧都没造谣者这么厉害。
随即他直言王诗龄休学,李湘参与缅北诈骗都是胡说八道。他希望大家不要再传播谣言了。
此外,王岳伦还感谢了律师团队和各大平台帮他们打击造谣诽谤。

毫不意外的是,王岳伦的回应登上了热搜第一,再次引发热议。

翻看网友评论可知,大部分网友相信王岳伦的辟谣。
但也有网友指出王岳伦没有回应李湘账号为什么被禁止关注的原因,也没有回应另外一个更可怕的传闻。
还有网友指出王岳伦辟谣,但关闭了评论区,难免会让人多想。

如今李湘事件还在发酵之中,虽然王岳伦的辟谣起了一定的作用。但李湘能不能从这次风波中全身而退,还得她亲自回应或者官方通报。
这次风波最后的结局会是怎样,如今只能让子D再飞一会儿了。
