财联社2月7日讯(编辑 若宇)太空光伏概念股持续活跃,协鑫集成周五收盘三连板,宇晶股份一度4天2板,泽润新能盘中涨超16%,股价创历史新高。
消息面上,财联社记者从多位产业链人士处获悉,马斯克团队近期“摸底”中国光伏产业链。国海证券邱迪等人2月2日研报指出,太空光伏需求预期不断强化,设备先行订单有望大规模落地。随卫星发射数量的增加,以及从通信卫星向功耗更大的算力卫星升级,太空能源需求有望持续高增。而光伏作为目前唯一可靠的太空能源形式,有望迎新一轮产能建设高峰。
其进一步表示,在本次申请文件中,SpaceX提出“每年发射100万吨卫星,每吨卫星100kW算力,每年增加100GWAI算力”的假设,有望带动100GW/年的太空光伏需求。在太空算力对光伏的庞大需求体量下,当前主流的砷化镓方案受制于原材料的稀缺,以P型HJT为主的晶硅电池方案有望加速验证,填补需求缺口。2026年1月22日,马斯克在达沃斯世界经济论坛年会上表示,SpaceX团队和Tesla团队将在3年左右的时间内分别在美国建设100GW/年的光伏产能。同时,国内也有望同步推进太空光伏产业链的新一轮投资建设,设备厂商有望迎订单大规模落地。
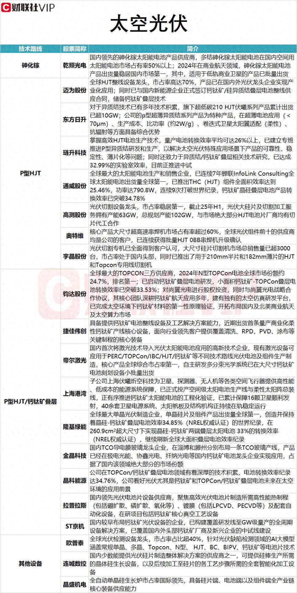
据财联社VIP盘中宝•数据栏目此前梳理,太空光伏产业链中,P型HJT/钙钛矿叠层这一技术路线涉及的上市公司包括钧达股份、捷佳伟创、帝尔激光、上海港湾、隆基绿能、金晶科技、晶科能源、拉普拉斯和ST京机,具体情况详见下图:

具体而言,钧达股份1月5日互动平台回复,公司深耕光伏赛道多年,提前启动钙钛矿叠层电池研发,目前小面积钙钛矿-TOPCon叠层电池转换效率已突破33.53%;尚翼光电依托中科院上海光机所技术背景,是国内稀缺的卫星电池生产商,其核心团队深耕钙钛矿航天应用多年,建有独有的太空仿真研发平台,目前已完成太空环境下钙钛矿材料的第一性原理验证。公司与尚翼光电正在根据下游客户需求,积极推动产品量产,加强产品服务能力,开拓布局国内及北美商业航天及太空算力市场,致力于以技术及成本优势服务全球商业航天及太空算力客户,致力成为全球太空光伏引领者。公司原有的海外产能和销售布局,也将有助于公司布局及开拓全球太空光伏市场。二级市场方面,公司近两个月股价累计最大涨幅达224.11%。

捷佳伟创1月30日在互动易回复,公司拥有在光伏高端装备领域深厚的技术积淀与强大的平台优势,具备HJT、钙钛矿以及钙钛矿叠层整线设备供应能力,目前设备主要运用于地面光伏电池生产。针对太空光伏的特殊需求,公司高度关注太空光伏产品所需的制造设备,并通过公司“异质结+钙钛矿”中试验证平台积极推动太空光伏设备技术及工艺的研发与验证。帝尔激光1月26日在互动易回复,公司在微纳级激光精密加工领域深耕多年,是国内首次将激光技术导入光伏太阳能电池路线的国家高新技术企业。截至目前,公司已成功将激光加工技术应用到PERC、TOPCon、IBC、HJT、钙钛矿等高效太阳能电池及组件技术,是行业内少数能够提供高效太阳能电池激光加工综合解决方案的企业。
上海港湾1月29日在互动易回复,公司通过控股子公司伏曦炘空、江阴晶晧重点布局商业航天空间电源系统、太空光伏赛道,将其作为公司第二增长曲线重点培育。除钙钛矿电池、柔性太阳能板产品外,公司及下属子公司围绕岩土工程主业、商业航天能源系统技术迭代、钙钛矿的技术升级等方向,持续推进研发攻关与技术优化工作。未来,公司将始终坚守岩土工程主业根基,同时加速推动商业航天、太空光伏等新兴业务的技术突破、产品迭代与市场拓展。
隆基绿能主要从事单晶硅棒,硅片,电池和组件的研发,生产和销售,为光伏集中式地面电站和分布式屋顶开发提供产品和系统解决方案。公司2025年9月22日互动平台表示,2025年6月,经美国国家可再生能源实验室(NREL)权威认证,公司自主研发的大面积(260.9cm²)晶硅-钙钛矿两端叠层太阳电池转换效率达33%,刷新了全球大面积钙钛矿叠层电池效率纪录。目前,公司钙钛矿叠层技术团队聚焦量产工艺和组件产品开发,密集攻关产品可靠性,现已取得了积极进展。金晶科技2025年10月28日回复,公司TCO玻璃已经在国内钙钛矿电池龙头企业实现应用,占据了国内该领域绝大部分的市场份额。此外,公司销售团队积极进一步拓展国内外重点客户,并持续研发改进TCO不同场景的应用性能。随着国内钙钛矿行业的快速发展,销量预期将会逐步释放。
晶科能源1月30日互动平台表示,公司在钙钛矿叠层电池领域具有深厚的技术积累,公司N型TOPCon/钙钛矿叠层电池的转化效率经认证已突破34.76%,并与晶泰控股合作共同开发AI高通量钙钛矿叠层电池项目,将加速钙钛矿叠层电池商业化进程。太空光伏发展前景广阔,公司会持续跟踪钙钛矿叠层电池等光伏技术在商业航天的市场机遇。拉普拉斯2025年11月20日披露投资者关系活动记录表,公司积极布局TOPCon、XBC、HJT、钙钛矿以及叠层电池等不同技术所需的核心工艺设备。在研项目包含“钙钛矿核心真空工艺设备的研发”项目等,合作研发项目包含“钙钛矿/晶硅两端叠层太阳电池量产化制备技术及关键装备研发”等。
ST京机1月29日发布投资者关系活动记录表,公司是国内最早专注钙钛矿设备研发与产业化的上市公司之一,自2020年起即开始布局。关于太空光伏,公司已针对此方向进行技术储备,例如开发用于柔性生产的卷绕式设备和适用于超薄玻璃镀膜的立式沉积设备,以适配未来太空光伏对重量、可折叠性及可靠性的特殊要求。
(财联社 若宇)