不要为打翻的牛奶哭泣,是一句英语谚语It’s no use crying over spilt milk。
中文含义是,事已至此,就别再为那些不可挽回而烦恼了。这句话知易行难,背后有着深刻的心理学基础。

最近,同名书籍《不要为打翻的牛奶哭泣》上市,读完感触良多。
日常生活中,潜台词性质的想法总会莫名其妙从大脑中跑出来。
和人对话,对方如果有让人“不适”的表情,大脑会下意识地想,他到底什么意思?身体不适,一个咳嗽,可能引发感冒、肺炎等一系列从轻到重的复杂自我诊断……
心理学研究发现,人类的大脑天生就是个“想法生成器”,平均每天要产生6000个念头。大多数念头转瞬即逝,过去了就忘了,但总有一些想法,会留下来,让人烦心。
这些想法,无一例外都是因为我们认真。
越认真,越纠缠,越痛苦,就像流沙一样,越是挣扎,陷得越深。
对此,心理学中的接纳承诺疗法认为,痛苦并非来自念头本身,而是与之纠缠的过程。
如果记录下每一次的胡思乱想,或许会发现,90%的结果都不是想象中的那样。可我们已经为此付出了大量精神代价。
对未知的过度担忧,就像一笔极不划算的“精神高利贷”,消耗着我们的当下,也透支了更好的未来。
大脑之所以这么运行,是人类进化的产物。丛林时代只要有风吹草动,大脑就会启动一套精密的“预警系统”,不断扫描,分析潜在威胁,标注危险信号。
2026年了,我们早已不是原野中的野人,而是在一个相对安全的环境中生存的现代人,需要每个人重新自适应。
一种方式是,用语言不断改变自己。语言从来不只是表达思想的工具,它更是塑造思维的刻刀。
认知语言学揭示了一个非常重要的道理,我们说出的每一句话,都在为自己的人生设定一个隐含的框架。
当我们用“受害者心态”不断描述自己的遭遇时,大脑会不断强化这个“感受”,从而构筑起高高的思想监狱。
站在心理学的角度,受害者语言就像一剂容易上瘾的麻醉药,虽然能让人短暂地卸下责任,获得自我同情,却也慢慢葬送了人生主动权,失去了书写命运的能力。
面对同样的情形,把“问题”称为“情况”,把“困难”重构为“挑战”,把“压力”定义为“动力”,大脑会焕然一新,建立一套完全不同的“操作系统”。
这套系统会自动寻求解决方案,而不是沉溺于困境。
语言就像是命运的花艺师,每一个词汇都在修剪我们的人生,是荒芜,还是旷野,皆因今日“种下”的语言。
很多人羡慕别人有好的心态,而我没有,其实,心态和健身一样,日积月累,聚沙成塔。当你修炼成功之时,处处都是好风景。
坏的结果,只是下一次重启的开始,好的结果,则是水到渠成的自然。
高墙不在了,执着也就没了,生活松弛了,境遇自然就打开了。
其实,好起来的从来不是生活,而是我们自己。

一跌再跌,跌个没完
本周,随着黄金、白银在内的金属市场大幅下跌,全球股市也跟着进入调整期。
美股市场对AI的态度日益严苛,过去的利好因素,比如加大资本开支、应用端变革,如今都成了下跌的理由。
无论软件还是硬件,均出现抛售潮。反倒是苹果等老登股有明显的企稳迹象,市值重回4万亿,股价再度迫近历史高位。
国内的情况和美股趋同。
沪港两地市场前期强势的科技股、金属板块均在调整之列,其中跌幅较大的科创板指数、恒生科技指数更是五个交易日跌了四天。


本周A股虽然守住了4000点,但和过去不同,没有看到明显的GJ队维稳迹象。
这说明,当前点位在监管层眼还算安全。
2月4日,摩根士丹利的一份研报显示,自2026年1月中旬以来,GJ队累计卖出约830亿美元的A股股票,相当于回吐了2024年后的全部累计流入。
截至1月底,GJ队自2020年以来的累计净流入规模仅剩160亿美元。
另据国内机构统计,截至2月2日,中央汇金持仓部分ETF规模已经降至2024年1月的水平。

GJ队确实起到了平抑市场的作用,从抛售时机看,GJ队或许认为4200点是相对顶部,再往上就有风险。
那么问题来了,相对底部在哪?
1月31日以来,沪深300ETF等宽基ETF均未再出现显著的放量迹象,这或许意味着关键资金在4000点附近,不会进一步采取反向操作。

没有卖出,也没有买入,这种心态,本身是中性的。
还记得去年国债市场央行的预期管理吗?信号作用一直很强,只是没人听。
如今GJ队在股市里扮演起同样的角色,下一次看到GJ队买入,或许就是新的信号,也是2024年924行情以来,新底部的首次明确。
尽管市场出现调整,但投资者的信心并没有消退。
据上证报2月3日的报道,2026年2月,中国对冲基金经理A股信心指数为125.5,相较2026年1月上涨0.45%。
信心高涨的同时,私募的仓位也在提高。

据私募排排网的数据,截至2026年1月底,股票主观多头策略型私募基金的平均仓位升至79%。
散户和私募一样,热情高涨。2月3日,据上交所数据,2026年1月A股新增开户数达到492万户。
492万户什么概念?
是2025同期的两倍,也是过去2年来次高(仅次于2024年924行情后的10月开户数)还是过去10年来第二高。
散户大规模入市,进一步解释了2026年1月份,成交量、融资规模缘何一涨再涨。
国际市场继续萎靡,随着全球市场情绪的恶化,风向标比特币开始大幅跳水。2026年2月5日,比特币兑美元一度跌至6万美元。

实际上,2025年全年加密货币的表现非常一般,走势远弱于股市和金属市场。2026年以来,加密货币加速低迷。
此前我们分析过,因为比特币奖励减半设计,每四年左右就会迎来一次巨震,大幅度的下跌往往是巨震的结果。
和过去几轮周期不同,本次减半周期遭遇新的历史性变化。
黄金、白银等贵金属异军突起,让不少原先的加密货币玩家改弦更张,加入实物资产的队伍。
加密货币巨头Tether就是这样的玩家。
据彭博等媒体的报道,刚刚过去的2025年,Tether总共收购了70多吨黄金。最疯狂的时候,以每周1到2吨的速度购入黄金,并存放在瑞士的核掩体中。
据估算,Tether当前共持有约140吨黄金,持有量向卡塔尔央行看齐。
为什么Tether要大举增持黄金?
作为稳定币巨头,Tether的USDT与美元按1:1挂钩。
为了维持USDT的稳定性或信用度,Tether使用黄金、比特币、美国国债等资产来给USDT增信。
过去,Tether储备量较大的是比特币和美国国债,但这两者的走势非常微弱,导致市场不断质疑USDT的信用风险。
2025年11月,据英国《金融时报》报道,标普下调USDT评级至“弱”稳定性,理由是,比特币价格或其他高风险资产价格下跌,可能会削弱其抵押覆盖率。
很明显,加密货币巨头为了给自己增信,不得不加强实物资产的储备,而减少加密货币本身的比重。
这说明什么?加密货币的信用,似乎和纸币没啥区别。
当然,没人能知道技术会造就怎样的世界,贸然放弃稳定币也不是明智的选择。
据财新报道,内地明确禁止稳定币之后,在香港留了口子。2月2日,香港金管局总裁余伟文称,正在评估稳定币牌照申请,争取于2026年3月发出香港首批稳定币发行人牌照。
余伟文强调,首批稳定币牌照的数量“一定不多”,发牌“以安稳为目标”。
为了防范洗钱等风险因素,香港金管局额外要求申请人提供稳定币应用场景详情、反洗钱安排等资料。
在36家申请人当中,渣打银行(香港)因本身是香港三大发钞行之一,被寄予厚望。

大举融资,港市异样
1月底,香港市场一度传出要控制IPO节奏,把门槛设置在300亿。消息一出,港股和A股走势明显脱节。
2月2日21世纪经济报道披露,经过多方核实,此消息并不实。
报道援引多位券商投行资深人士的话,传言并无依据,且300亿市值门槛从实操角度看不现实。
当前在港股排队的337家企业中,有不少市值不足300亿的公司。若强行设限,可能掐断中小企业融资通道,甚至拖累行业发展。
之所以有此传言,主要是港股IPO中,不少项目存在过度包装的情况。很多上市公司意图趁着IPO火爆,上市收割一把。
此前我们曾多次撰文,在海量南下资金的支持下,港股承担起内地企业上市融资的重任,毫不夸张地说,如果没有港股,内地IPO的堰塞湖情况将非常严重。
但,港股本身的融资规模过大,也确实会影响恒生指数的走势,这是供需失衡的必然结果。
继2025年天量IPO之后,2026年1月,港股融资再创新高。
2月2日,据新浪财经等媒体报道,以芯片、大模型为首的13家新公司挂牌,合计融资50亿美元。
据港交所CEO陈翊庭的采访,截至1月底,在香港排队IPO的企业已经超过350家。

瑞银证券预计,2026年港股IPO融资规模有望突破3000亿港元。毕马威的估算是450亿美元,为六年来最高。
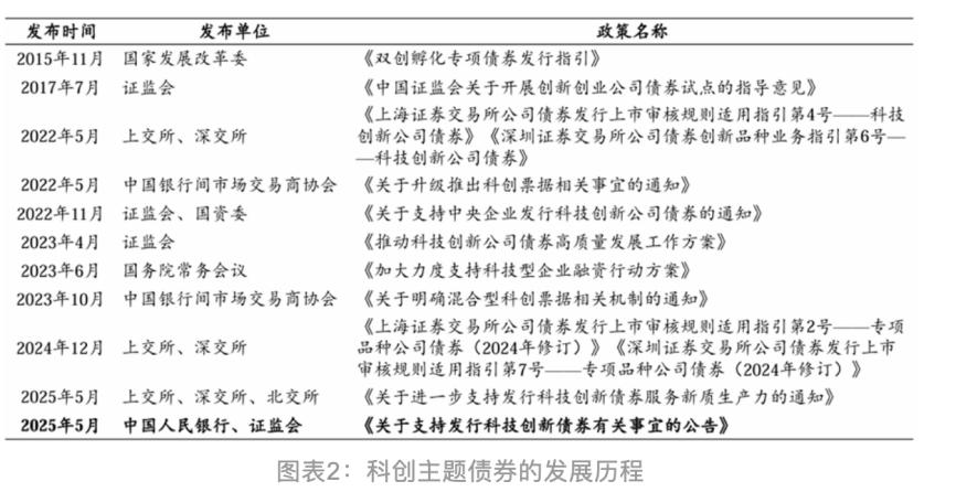
在大陆科技企业批量赴港上市的同时,在内地,以科创为名融资的债券市场却是另一番模样。
据《财新周刊》1月31日的文章,2025年,科创债发行规模突破2.28万亿元,同比大增87.52%。
科创债暴涨的背后是政策的大力扶持。2025年5月7日,在国新办发布会上,央行行长表示,正积极准备推出债券市场“科技板”。

在中国,一旦公开说正积极准备推出XXX,往往代表准备差不多了,马上要亮相了。
央行行长公布消息之后仅一天,5月8日,央行就发布了《关于支持发行科技创新债券有关事宜的公告》;5月9日,银行间债券市场“科技板”正式上线;随后,科创债发行开始井喷。
科创债顾名思义应该是科技属性比较高的,但实际上呢?
财新统计发现,科创债的发行主体高度集中在央/国企,民企发行规模占比不足8%。

从投向来看,主要是传统和准基建领域,硬科技色彩不足;从地域来看,北京一家独大,占比超过三成。

《财新周刊》还提到,过半的科创债募集资金流向偿还有息债务或债务置换,而直接投向研发与技术改造的资金不足两成。
元芳,这是科创债吗?
吉利反超比亚迪,制造业走势迥异
1月31日,国家统计局公布了2026年1月份的PMI,作为开年以来第一份重量级的宏观数据,情况如何呢?
随着2025年底冲业绩的结束,2026年PMI重新回落到荣枯水平以下,最新的数字是49.3%。

从企业规模来看,大企业相对有韧性,PMI为50.3%,仍在扩张区间。
和大企业形成鲜明对比的是中型企业和小型企业,PMI分别下滑了1.1个和1.2个百分点。读数在2025年的基础上进一步滑落至48.7%和47.4%。
据统计局解读,高科技领域表现亮眼。其中,高技术制造业2026年1月份的PMI为52.0%,装备制造业PMI为50.1%。
消费品行业和高耗能行业较弱,PMI分别为48.3%和47.9%。

从制造业PMI细分项来看,生产继续扩张,但扩张速度在下降,从2025年12月51.7%回落到2026年1月的50.6%。
新订单下滑速度快于生产,2025年12月新订单的读数为50.8%,2026年1月只剩下49.2%。
据统计局解读,石油、煤炭、汽车等行业需求下滑,是主要因素。
和出口有关的新出口订单同样在下滑,从49%下降到47.8%。
值得一提的是,由于上游原材料不断上涨,制造业出厂价格明显上升。2026年1月50.6%,是2024年5月份以来第一次冲上50%。
几乎在同一时间,标普PMI也公布了最新的数据,结果和统计局有所差别。

1月,RatingDog中国制造业PMI 的指数为50.3%,连续两个月站上荣枯线并创三个月新高。
具体而言,新订单指数连续第八个月实现增长,调研企业普遍反馈客户需求上升。
出口方面,新出口订单在去年12月收缩后重返扩张区间,东南亚客户需求增长尤其明显。
为了应付积压的订单,中国制造商三个月来首次增加用工。
RatingDog中国制造业PMI 显示,在成本压力下,制造业企业自2024年11月以来首次上调出厂价格,出口收费同步上升,且调价速度为近一年半最快。
RatingDog中国制造业PMI 和过去的财新PMI类似,以沿海地区的企业为主,出口导向更明显。
统计局口径和标普口径的差别,进一步体现了中国当前的结构性繁荣。
说到制造业和结构性繁荣,汽车行业是不得不提的存在。
近期,主机厂纷纷公布了2026年1月销售情况,结果可谓几家欢喜几家愁。

根据中国汽研的统计数据,吉利超越比亚迪,领跑2026年1月份的销售榜。
比亚迪1月销量为21万辆,同比下滑30%;吉利稳住了销售趋势,1月销量为27万辆,同比基本持平;奇瑞下滑幅度不大,为10%,销量定格在20万;广汽、长城都实现了两位数的增幅,广汽同比增长16.5%,销量为11.66万,长城同比增长11.6%,销量刚过9万。
1月,表现最突出的是鸿蒙系,全系大增超过60%,主力赛力斯更是暴涨104%。
尽管同比有增有减,但环比几乎全线下跌,这也预示了2026年整个车市的难度。

据招银国际的研究,2025年国内有167款新车推向市场,2026年新车数量有增无减,将达到历史性的173款。
机海战术从手机无缝切换到了汽车。
在消费电子领域,款式多了似乎不影响盈利能力,但在汽车行业情况就不同了。
据财新的报道,过去一款新车(算上持续改款),销售周期最长可达七年,研发成本刚好在这时间段摊销完毕。如今产品迭代周期加快,新车上市,旧车就得下市,结果是每一代产品迈过盈亏平衡点的销量规模是过去的至少2倍。

如果销量不达预期,就是亏损,几款车连续不达预期,将是巨额亏损。
一旦走上了唯快不破的道路,一切就得快起来。对应的研发周期一缩再缩,个别车企已经提出,将新车开发周期缩短至一年。
一款车研发一年就上市,意味着什么?安全性可能难以保障。
国家对此也有预见。2026年1月21日,工信部发布修改后的《道路机动车辆产品准入审查要求》,额外增加了产品可靠性试验要求。
新规定下,新车需要开展不低于3万公里的可靠性验证试验。这是过去新能源车可靠性要求的一倍。
工信部还提出,鼓励企业积极发展新技术、新材料和新工艺,但前提是,企业必须充分论证、验证其安全可靠性,并在产品申报时提供佐证材料。
2月2日,工信部又发布了《汽车车门把手安全技术要求》。
新要求规定,每个车门应配备机械释放车门外把手。车辆的安全设计应为当发生不可逆约束装置展开或动力电池热扩散等事件后,能够通过机械释放车门外把手开启车门。
上述看起来非常艰涩的词汇组合,本质就是一点,禁止电动汽车使用隐藏式门把手。
在2025年,一系列因为门把手出现的事故和悲剧之后,政府最终采取强制令,禁止这种设计再出现。中国就此成为世界上首个禁止隐藏式门把手的国家。
从中国的角度解读,是为了防止悲剧再度发生。但从外国媒体的视角解读,别有一番风味。
据联合早报报道,彭博社引述位于上海的咨询公司Automobility创始人鲁索的话,中国正在从最大的电动汽车市场转型为新汽车技术监管规则的制定者。
北京率先行动,可以利用其庞大的国内市场,锁定中国和外国汽车制造商在当地必须遵守的安全标准。这些标准最终可能会随着中国电动汽车出口而推广开来,并影响全球规范。
看看,我们以为的,和别人以为的,从来不是一回事。
后续,可能还会看到更多类似的安全性新规出台。
对车企而言,上述政策均从2027年1月开始执行,企业还有一年可以“整改”。
地产拖累服务业,政策加码箭在弦上?
过去很长一段时间,服务业的表现都好于制造业,但从2025年底开始,两者有换位的趋势。据国家统计局数据,2026年1月份,非制造业PMI从2025年底的50.2%降至59.4%。

地产、建筑景气度偏弱是1月份非制造业PMI下滑的主要原因。
据统计局数据,1月份,在股市、保险等领域的加持下,货币金融服务、资本市场服务、保险等行业商务活动景气度颇高,相关行业PMI均在65%以上。
但,以股市为核心的金融行业上行无法弥补地产、建筑行业的下滑。

1月份,房地产业商务活动指数已经降至40.0%以下,建筑业商务活动指数也从上个月的52.8%大幅回落至48.8%。
近期各项地产数据出炉,可以让我们更细致地观察地产行业的周期走到哪了。
据克而瑞、中指研究院等机构的统计,1月份,全国50个重点城市新房成交面积为810万平方米,同环比均为下降,环比下降32%,同比下降20%。
尽管成交量下降,但在上海、成都等高端优质楼盘的带动下,新房价格是上涨的,环比上涨0.18%。
二手房方面,2026年1月,全国重点13个城市二手房成交面积约810万平方米,环比上升16%,同比增长33%。
重点城市中,成都以218万平方米高居首位,同比大涨63%,北京次之,成交面积为125万平方米,同比稳增6%。
和新房截然不同,二手房虽然有量,但价格仍在回落。1月份,13地二手房市场价格较上月下跌0.85%。
百强房企的销售情况,也可以测出楼市水温。
据克而瑞统计,2026年1月份,百强房企全口径销售规模达1822亿,环比下降47%,同比下跌25%。
有机构认为,2026年1月份头部房企销售下滑,主要因为2025年基数较高,可对比发现,最近5年每一年的基数都在下滑,基数的基数是在下降的。

排名靠前的头部房企里,TOP10降幅最低,同比仅下降12%,后排房企降幅均在30%以上。
综合上述地产数据,大致能得出一个轮廓,房地产仍处于探底阶段。正因为在底部,近期地产利多政策频繁出台。
1月28日,财联社引述多名业者披露,除了部分出现债务违约风险的房企,监管部门已不再要求房企每月上报“三道红线”指标。
曾经的房企枷锁,以如此方式被打开,让人唏嘘不已。
当然,三道枷锁没了,并不意味着房企能回到予取予求的资金状态,银行仍然保持严进严出,毕竟新规则下,出了问题,银行有更大责任。
政府为了拓展地产领域的融资渠道,在尝试新品种。据中国经营报报道,商业不动产REITs正式开锣。
1月29日、30日,上海证券交易所陆续公布了首批受理的8单商业不动产REITs项目,涉及全国20多个城市的30多个项目,预计募集金额合计超300亿元。

据公众号MALL先生公众号,此前已上市的消费基础设施REITs,只有四种业态,分别是社区商超、购物中心、农贸市场和奥特莱斯。
新上市的商业不动产REITs增加了四星级及以上酒店和超大特大城市顶级写字楼等物业类型。
举例来说,华夏银泰商业不动产REITs,其底层资产为合肥银泰中心,是一家年营业额近37亿元的高端购物中心。
不断拓宽REITs,对于以商业地产为主的地产商来说,无疑是重大利好。

在一般住宅领域,上海给出了超预期的政策。据凤凰地产报道,2月2日,建设银行支持上海市收购二手房签约仪式在上海举行。
此举标志着,上海国家队正式下场收储。
据公开消息,浦东新区、静安区、徐汇区为试点区域,上述三区可以根据自身情况,收购区域内的二手房用作保障性租赁住房。
收购条件各有不同。
浦东新区要求优先收购内环内2000年以前、单套面积70㎡以下、总价不高于400万元的产权清晰住房。且售房者卖房后需要在上海购买新房。
静安区收购条件则是置换意愿强的小户型,产权人需要在上海购房,购买新房优先。
徐汇区没有非常明确的要求,但估摸着和静安、浦东差不离。
一线城市在核心区域收储,指标性意义很大,但实质影响还有待观察,毕竟此前一些类似的案例,效果不彰。
除了地产以外,近期不少服务业大幅波动,风声鹤唳。
首先是中国移动、中国联通、中国电信所在的电信服务业。2026年1月中旬以来,原本就走势羸弱的三大运营商,股价进一步下跌。市场一直盛传,可能会调整增值税。

果不其然,2月1日,三大运营商纷纷发布公告,据财政部、税务总局发布的《关于增值税征税具体范围有关事项的公告》,自 2026 年 1 月 1 日起,增值税税率由6%调整至9%。
三家公司均表示,此次增值税调整,将对三大运营商的收入和利润产生影响。
影响多大呢?乐观的机构预测,收入影响不到2%,利润影响在5%—10%。
2026年至今,三大运营商的跌幅在5%到9%之间,如果机构预测合理,基本已经反映了负面影响。
那么运营商会不会通过提价来弥补收入和利润的下滑呢?民意阻力非常大。
加税的情绪,不止在电信业,也逐步蔓延到金融业、互联网增值服务等领域。
作为互联网增值服务的核心企业,腾讯等公司走势明显受到影响。1月30日以来,跌幅已接近10%。

据21世纪经济报道,2月3日,市场有传言称金融业及互联网增值服务(如游戏内购、广告)因利润率高、税负轻,可能成为下一个税率调整目标,并类比白酒税率,该消息引发腾讯等互联网公司股价集体下挫。
对于上述小作文,业内人士普遍认为不靠谱。
某上海游戏公司表示,目前未收到任何财政、税务或其他行业主管部门的正式文件,近期也并未召开税务相关领域的座谈会、通气会就税率调整向行业征求意见。
按照惯例,调整税率前确实要征求行业的意见,即便是走流程。
到底会不会加税呢?
今年出口退税在调降,电信业增值税在调增,成熟产业的动态,也许是一种风向标。