12月10日,永辉超市股价再度涨停,收获三连板,截至收盘,报5.23元,最新总市值475亿元。

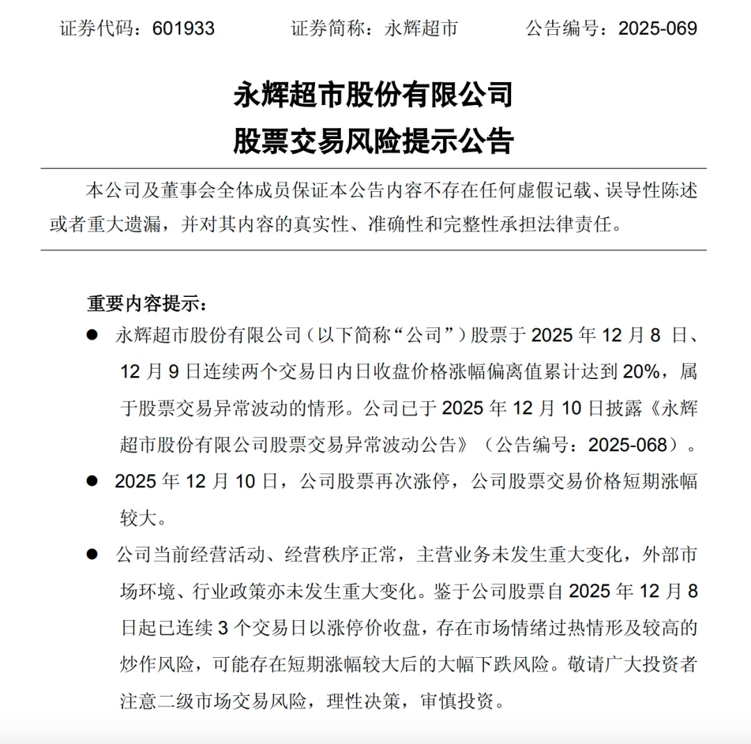
12月10日晚间,永辉超市发布股票交易风险提示公告称,公司股票在12月8日、9日连续两个交易日收盘价格涨幅偏离值累计达到20%。12月10日,公司股票再次涨停,公司股票交易价格短期涨幅较大。
永辉超市表示,经公司自查,截至本公告日,公司目前生产经营活动正常,门店调改稳步有序进行中,内外部经营环境未发生重大变化,不存在应披露而未披露的重大事项。
此外,鉴于近期公司股票交易价格涨幅较大,存在市场情绪过热情形及较高的炒作风险,可能存在短期涨幅较大后的大幅下跌风险,公司郑重提醒广大投资者注意二级市场交易风险,理性决策,审慎投资。

12月8日,永辉超市发布关于持股5%以上股东的一致行动人集中竞价减持股份结果。公告显示,公司控股股东、董事、董事长张轩松先生的一致行动人——上海喜世润投资管理有限公司-喜世润合润6号私募证券投资基金(以下简称“合润6号基金”)已完成此前披露的集中竞价减持计划,合计减持公司股份9075万股,套现金额约3.77亿元。
本次减持后,张轩松及其一致行动人合计持股数量降至11.84亿股(减持前12.75亿股减去本次减持的9075万股),仍占公司总股本的13.05%,维持对公司的重要持股地位。
永辉超市当前业绩承压,公司2025年前三季度实现营业收入424.34亿元,同比下降22.21%;归母净利润为-7.10亿元,较上年同期下降6.32亿元。
针对归母净亏损扩大,永辉超市解释称,这主要是受到营收和毛利率下滑的影响。三季度毛利率下滑主要是公司在门店调改过程中优化商品结构和采购模式,在淘汰旧品、引入新品的过程中主动推动裸价和控后台的策略,属于转型过程中的短期影响。
数据显示,2021-2024年,永辉超市归母净利润分别为-39.44亿元、-27.63亿元、-13.29亿元、-14.65亿元,累计亏损95.01亿元。也就是说最近5年永辉超市已亏损超102亿元。另据永辉超市2025年半年报显示,报告期内已关闭227家亏损门店。
2024年5月,永辉超市启动学习胖东来模式。截至2025年三季度末,公司222家门店完成胖东来模式调改,覆盖生鲜、熟食、烘焙、日用品等多个品类。财报显示,截至2025年9月30日,现存调改已开业门店共计222家。